Estrutura
por Interlegis
—
última modificação
07/04/2023 10h32
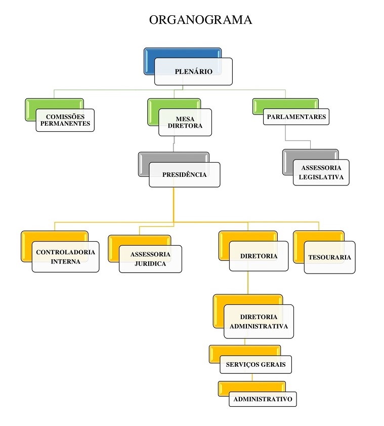
Informações sobre a estrutura organizacional da Casa Legislativa, tais como, organograma, setores, chefias e responsáveis com fotos e seus respectivos contatos.
